手机游戏> 欧陆风云5> 游戏攻略> 综合篇> 《欧陆风云5》控制力与邻近度机制详解 控制力是什么
《欧陆风云5》控制力与邻近度机制详解 控制力是什么
《欧陆风云5》加入里控制力和邻近度机制,这两个机制在游戏中非常的重要。下面为大家带来《欧陆风云5》控制力与邻近度机制详解,希望对大家有用。

国土广袤、人口众多的国家,一般是一个强大的国家。
开局的英格兰,人口有三百余万,在欧洲属于仅次于法兰西、卡斯蒂利亚、匈牙利的大国。

然而,欧陆风云5引入了一个让人又爱又恨的机制——控制力。
通俗地说,一块领地的“控制力”,就是政府对这块领地的掌握程度。如果控制力不足,政府就无法有效对这个地方施加影响,包括征税、征兵等活动。

而只要出了首都,控制力就会下滑,在英格兰最北方的贝里克,接近苏格兰的这么一个边境小镇,控制力甚至已经跌到了零蛋!

那这个所谓控制力是怎么计算的呢?
其实大体上就是:
核心的20%或简单整合的5%,加与首都的邻近度,加其他buff。
这里的“其他buff”,一般包括人群满意度、驻军、特殊建筑等等,在本集不作为重点内容。

需要注意的是,一个地块的实际控制力一般不会突变,而是会逐渐接近“最大控制力”,也就是所谓“标准控制力”,我们想要提高的,也就是这个“最大控制力”。

相信大家从这幅控制力地图上就能看出来,首都伦敦附近地块的控制力非常高,而只要再远上两三个地块,控制力就会迅速降低。
这正是由于另一个非常重要的参数——“邻近度”。可以说,邻近度就基本决定了控制力。

一个地块的“邻近度”,其实就是从首都到这个地块的难易程度。这么说可能还是有点抽象,咱们用一个更形象的模型来类比~

我们把首都伦敦看作一个影响源,相邻的地块看成附近的另一个地方,影响力从首都释放后就会有损失。

而这个损失的大小怎么看呢?也就是说这个箭头标注的衰减有多大呢?这就和这个目的地的地形和建筑有关。
像哈罗这个地方,地形是农田,不太好走,就会加大影响传递的损失。

而这块地上已有的道路和桥梁,就能让通行更流畅,减少传递中的损耗。
这个损耗也有一个基础值,一般基础值就是40点整。

相邻地块的邻近度很方便算,那再远一点的地方呢?当然是进一步损耗了!我们可以看到,远一些的赫丁厄姆,邻近度进一步下降了。

用我们的模型来表示就是这样:
传递到切姆斯福德的63点影响,又衰减了40点,到赫丁厄姆正好只剩23。

这么计算,再远一些的科尔切斯特,应该再衰减40点降到0才对。

用我们的模型来表示就是这样的流程:

但这里就要提到最后一个知识点!
——邻近度的衰减总会沿着衰减最慢的路径!
我们在邻近度地图里左键单击地块,就能查看这个衰减最慢的路径。

我们可以看到这里的路径是从伦敦到泰晤士河口,再直接连到“科尔切斯特”。

而显而易见我们从伦敦直接下海,影响的衰减非常少!这是因为咱们的伦敦是个很牛的港口,通航条件非常吊!连着海洋的衰减看的就不是地形程度了,而是港口的通航能力。

我们可以点进伦敦查看具体有多吊,以及能为什么这么吊。

用我们的流程图来看就是这样,我们用蓝色的箭头表示与海洋相连,可以看到衰减的非常少!

下面让我们把巴金和普离特尔韦尔两块地也算一算。

可以看到如果首都的影响从陆地传导到普离特尔韦尔,就是100减37减40等于23,但如果只经过泰晤士河口,就能剩下100减6减40等于54!

最后的最后,我们强调一个重要思路!
我们修路修码头等等工作,影响的其实只是箭头内容,也就是箭头表示的衰减能力,而不是方框或者说地块本身!

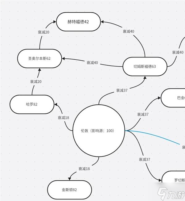
再举一个例子,从首都伦敦到赫特福德,一共要经过3个箭头,也就是要衰减3次。

而我们从切姆斯福德经过,明明只需要衰减两次,为什么不从这边走呢?
在我们的模型图里可以清楚看到为什么:
左边只衰减了18、20、20,共58;右边则是衰减了37、40,共77!那么当然是从左边走了~

这,就是道路的神奇作用,我们的道路一定要精心规划,争取做到这样的效果:
用低衰减路径取代高衰减路径,而不是两条都很低的衰减路径“竞争”。
否则就是极大提高了修路的成本,极大浪费了发展的宝贵资金。

玩家评论
(1条)相关阅读
最新文章
- 《欧陆风云5》2026发展路线公布 首个大型DLC开发中
- 《欧陆风云5》发布2026年计划 多个更新 首个DLC推出
- 《欧陆风云5》主创 回归前作经典功能! 解决弹窗混乱
- 《欧陆风云5》控制力提升全攻略 稳固疆域的核心逻辑与实操技巧
- 《欧陆风云5》永久增益事件代码大全-永久增益事件代码有什么
- 《欧陆风云5》威拟币逃课流成就向图文战报 威拟币成就达成攻略
- 《欧陆风云5》种地详解 生产过剩问题解决方法
- 《欧陆风云5》机制玩法讲解 欧陆风云5怎么玩
- 《欧陆风云5》拜占庭开局攻略 拜占庭开局怎么玩
- 《欧陆风云5》全部局势总结说明
- 《欧陆风云5》世人皆高看一眼成就解锁教程 世人皆高看一眼成就成就怎么解锁
- 《欧陆风云5》福利国家成就解锁攻略 福利国家成就怎么达成
- 《欧陆风云5》帖木儿真正的继承者成就达成攻略 帖木儿真正的继承者成就怎么达成
- 《欧陆风云5》第一巴图鲁成就解锁攻略 第一巴图鲁成就怎么达成
- 《欧陆风云5》2026发展路线公布 首个大型DLC开发中
- 《欧陆风云5》发布2026年计划 多个更新 首个DLC推出
- 《欧陆风云5》主创 回归前作经典功能! 解决弹窗混乱
- 《欧陆风云5》控制力提升全攻略 稳固疆域的核心逻辑与实操技巧
- 《欧陆风云5》永久增益事件代码大全-永久增益事件代码有什么
- 《欧陆风云5》威拟币逃课流成就向图文战报 威拟币成就达成攻略
- 《欧陆风云5》种地详解 生产过剩问题解决方法
- 《欧陆风云5》机制玩法讲解 欧陆风云5怎么玩
- 《欧陆风云5》拜占庭开局攻略 拜占庭开局怎么玩
- 《欧陆风云5》全部局势总结说明
- 《欧陆风云5》世人皆高看一眼成就解锁教程 世人皆高看一眼成就成就怎么解锁
- 《欧陆风云5》福利国家成就解锁攻略 福利国家成就怎么达成
- 《欧陆风云5》帖木儿真正的继承者成就达成攻略 帖木儿真正的继承者成就怎么达成
- 《欧陆风云5》第一巴图鲁成就解锁攻略 第一巴图鲁成就怎么达成
欧陆风云5
在 Paradox Interactive 旗舰级历史大型战略游戏《欧陆风云》的最新版本中,运用战争、贸易或外交来满足您最宏大的野心,称霸五个世纪的历史。

粤公网安备44010602000283号
豌豆a8gukg 来自于 九游APP 2026-01-31 22:22
啥时候上线?