在经典游戏《大话西游》中,捕捉和培养心仪的宝宝是提升实力的重要方式之一。但是,对于新手玩家而言,怎样才能高效且有技巧地捕捉到自己梦寐以求的宝宝呢?本文将为各位玩家详细介绍《大话西游》中抓宝宝的技巧,从基础到进阶,助你在捉宠的路上事半功倍。
理解宝宝的种类和特性
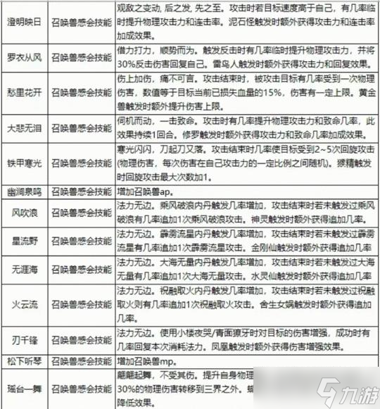
1.1宝宝种类和作用
在《大话西游》中,宝宝分为多种类型,如攻击型、防御型、法术型等,每种宝宝有其独特的技能和用途。了解不同宝宝的特点是抓宝宝的前提。
1.2宝宝技能解析
宝宝的技能直接影响到宝宝的战斗能力,了解每种技能的效果对于评估和选择宝宝至关重要。

准备工作:抓宝宝前的准备
2.1准备必备道具
在捉宠之前,玩家需要准备一些必备道具,如宠物捕捉符、幸运药水等,这些可以在商店购买或者通过任务获得。
2.2把握最佳时机
捕捉宝宝并不是随时都可以进行的,玩家需要了解游戏中的捕捉时间窗口,这通常与特定的活动或节日有关。

抓宝宝的操作步骤
3.1预备行动:找到宝宝并跟踪
发现宝宝后,玩家需要跟踪其行动路线,选择一个合适的时机和地点进行捕捉。
3.2实际操作:捕捉过程详解
详细步骤包括:启动捕捉模式、选择正确的捕捉道具、计算最佳出手时机。对于捕捉成功率有决定性影响。
3.3处理特殊情况
在捕捉过程中可能会遇到宝宝逃跑或者反抗的情况,需要掌握一些应急措施来应对。

抓到宝宝后的培养与管理
4.1宝宝成长与训练
宝宝抓到手之后,需要通过喂养、训练等手段提高其属性和技能,这里会介绍喂养材料的选择和训练技巧。
4.2宝宝技能洗练
技能洗练是提升宝宝能力的关键,玩家需要了解洗练的时机、方法和注意事项。
4.3宝宝进阶与变异
宝宝成长到一定级别可以进阶,甚至变异,这部分内容将介绍进阶的条件和变异后的变化。
常见问题解答与实用技巧
5.1玩家常见问题解析
针对抓宝宝过程中玩家可能遇到的疑惑,如“捕捉成功率低怎么办?”“如何快速找到想要的宝宝?”等进行解答。
5.2提升效率的实用技巧
这里会分享一些节省资源、提高抓宝宝效率的技巧,例如:如何预判宝宝的逃跑路线、捕捉成功率提升小窍门等。
结语
通过本文的详细介绍,相信各位《大话西游》玩家已经对如何抓宝宝有了深刻的理解。抓宝宝是一门艺术,需要耐心、策略和一定的运气。掌握了上述技巧之后,希望大家都能如愿以偿地捕获到自己心仪的宝宝,为游戏之旅增添无限乐趣。
粤公网安备44010602000283号
全部评论