手机游戏> 荒原曙光> 热门搜索> 《荒原曙光》通关北部雪原重点事项
《荒原曙光》通关北部雪原重点事项
挑战《荒原曙光》北部雪原,需重点应对:极端环境造成的持续伤害、特定怪物的致命攻击以及复杂的资源搜集路线。充分准备是安全通关的唯一秘诀。下面给大家带来了荒原曙光通关北部雪原重点事项!

荒原曙光通关北部雪原重点事项
一、地区特点:
北部雪原主要分为普通雪原区和霜雾之境两个区域,区域内被冰雪覆盖,常年低温,体温会持续下降;在寒冷的环境下,角色饱食度消耗速度也会增加(更容易饿)

二、求生难点
普通雪原:在缺乏保暖措施的情况下,会因为失温而持续损失生命值,失温程度会随着时间而加重。
霜雾之境:会快速失温,失温程度也会快速上升。冻伤将会极快地扣除角色生命值。
三、求生建议
食物:辛辣根茎、火辣羹汤、火辣烹肉、火辣炖虾
御寒衣物:风雪衣
其他:利用火把、篝火御寒,注意当雪原出现暴风雪时,无法正常生火,建议搭建简易遮雪鹏来生火保暖

注意点:低温区域内燃料的消耗速度会大幅加快,燃料在雪原地区较难获取,取暖后记得熄灭篝火哦!
四、采集&狩猎资源
1、采集

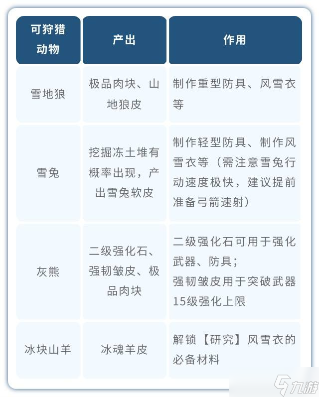
2、狩猎

五、推荐挑战挑战
雪原银髦(建议组队前往):弱火属性伤害。击败后可以吸纳【暗夜之影】,在领地成功放置后可以提升冰霜属性伤害。掉落的银色鬃毛为突破强化的必须材料。
玩家评论
(42条)荒原曙光
“不要让火光熄灭,他们就在身边!” 《荒原曙光》无光天灾 · 人类群居求生手游 这是一场服务器级别的天灾,更是一场千人群居的生存考验。 ● 警告!怪潮来袭! ● 千人共守营地 ● 深入危岛探索 ● 重燃文明星火,打造方舟撤离






粤公网安备44010602000283号
燃灰向凌霄 来自于 九游APP 2025-11-13 14:25
真无语下载都下载不了,计费测试在九游端现在下不了之前测试钱不是白花了吗?退钱
乱世……心安 来自于 九游APP 2025-11-01 22:38
内测时候玩过,啥时候公测啊,当时我第二天把地图上一个副本的前后封死了,好像是第二天解锁的,就一个巨大的树那个,我直接把前后堵死了,完了升级石头,直接卸载
宏哥1206 来自于 九游APP 2025-11-01 03:08
这游戏内测时候玩过,不同以往任何生存类游戏,非常好玩,非常具有挑战性!
豌豆y09uac 来自于 九游APP 2025-11-19 09:16
这几家公司,可能在闹矛盾,九游也是很早代理发行荒原曙光测试的平台,现在反而被小米压一头,甚至无法提供下载。其他平台公测好几天了,九游至今还在预约中,之前的充值返利活动是泡汤了。为了应对违约,看来这个预约模式要一直挂着。
暗影萨奇 来自于 九游APP 2025-11-03 23:30
看起来不错,最近游戏玩腻了,蛮期待,只要画质氪金方面没啥问题,应该还不错,听别人说像单机,有人能解释下吗~( ̄▽ ̄~)~
尚引手游 来自于 九游APP 2025-11-14 00:29
12号可以下载,我还进去玩了,然后换手机,13号下载都不见了。
不知否 来自于 九游APP 2025-11-19 08:17
氪金与不氪金差距巨大!氪金直接封神,不氪你连人家脚毛都碰不到!
南极座右游侠14 来自于 九游APP 2025-11-16 15:25
玩了一段时间感觉还行。
豌豆6odj3x 来自于 九游APP 2025-11-13 23:54
才开始玩感觉还行,慢慢摸索看看吧
护主业法力 来自于 九游APP 2025-11-13 11:01
很好玩哦,我感觉轻体验很微妙