手机游戏> 荒原曙光> 热门搜索> 荒原曙光北部雪原采集狩猎资源及求生攻略
荒原曙光北部雪原采集狩猎资源及求生攻略
荒原曙光是一款以生存的玩法来打造的一款游戏,北部雪原主要分为普通雪原区和霜雾之境两个区域,区域内被冰雪覆盖,常年低温,那么这个区域如何采集或者狩猎资源呢?又如何更好生存下去呢?下面小编就可以为大家带来荒原曙光北部雪原采集狩猎资源及求生攻略。
荒原曙光北部雪原采集狩猎资源及求生攻略
一、地区特点:北部雪原主要分为普通雪原区和霜雾之境两个区域,区域内被冰雪覆盖,常年低温,体温会持续下降;在寒冷的环境下,角色饱食度消耗速度也会增加(更容易饿)

二、求生难点普通雪原:在缺乏保暖措施的情况下,会因为失温而持续损失生命值,失温程度会随着时间而加重。
霜雾之境:会快速失温,失温程度也会快速上升。冻伤将会极快地扣除角色生命值。
三、求生建议食物:辛辣根茎、火辣羹汤、火辣烹肉、火辣炖虾
御寒衣物:风雪衣
其他:利用火把、篝火御寒,注意当雪原出现暴风雪时,无法正常生火,建议搭建简易遮雪鹏来生火保暖

注意点:低温区域内燃料的消耗速度会大幅加快,燃料在雪原地区较难获取,取暖后记得熄灭篝火哦!
四、采集&狩猎资源1、采集

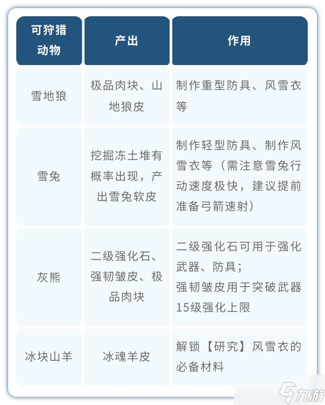
2、狩猎

五、推荐挑战挑战雪原银髦(建议组队前往):弱火属性伤害。击败后可以吸纳【暗夜之影】,在领地成功放置后可以提升冰霜属性伤害。掉落的银色鬃毛为突破强化的必须材料。
玩家评论
(11条)荒原曙光
“不要让火光熄灭,他们就在身边!” 《荒原曙光》无光天灾 · 人类群居求生手游 这是一场服务器级别的天灾,更是一场千人群居的生存考验。 ● 警告!怪潮来袭! ● 千人共守营地 ● 深入危岛探索 ● 重燃文明星火,打造方舟撤离






粤公网安备44010602000283号
豌豆idcc2m 来自于 九游APP 2025-10-12 13:09
什么时候公测,10月吗
紫风022 来自于 九游APP 2025-07-01 10:35
这是我玩过的最好的生存游戏
豌豆r58qjo 来自于 九游APP 2025-02-18 20:34
玩了一段时间,感觉很好玩
优雅和红杏1 来自于 九游APP 2025-02-28 09:54
怎么说呢,个人感觉挺好玩的,画质也很可以的
一只沃沃头ツ 来自于 九游APP 2025-03-25 13:01
什么时候九游出啊,虫子完全玩不了
燃灰向凌霄 来自于 九游APP 2025-05-25 01:32
啥时候公测啊
酒仙厉若海 来自于 九游APP 2025-01-20 13:13
什么时候开?我测了一次了期待
巨剑久大岩蛇58 来自于 九游APP 2024-12-18 23:42
不喜欢
酸苦凉茶 来自于 九游APP 2024-11-28 11:14
说好了给我测试资格,我都不能下载,啥也不是
豌豆jmq0l3 来自于 九游APP 2024-11-28 11:00
啥也不是