手机游戏> 宝可梦朱紫> 游戏攻略> 综合篇> 宝可梦朱紫孵蛋全名词是什么
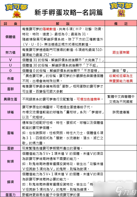
宝可梦朱紫孵蛋全名词是什么
在宝可梦朱紫游玩过程中,我们会遇到宝可梦朱紫孵蛋全名词是什么这种比较繁琐又操作复杂的问题,那么操作比较复杂,九游小编用心给大家写了这篇文章的解决方法,把每一步的解决方法细致的放在下面,可耐心观看解决问题。
宝可梦朱紫孵蛋全名词是什么
上面的内容就是这一篇宝可梦朱紫孵蛋全名词是什么攻略的全部内容了,如果你看见还有其他玩家在为这个问题烦恼,那么就把这篇攻略分享给他把,让他也能够继续开心游戏,也能让九游小编得到鼓励。
玩家评论
(611条)相关阅读
最新文章
- 《宝可梦朱紫》蓝之圆盘DLC新悖论种在哪里推荐
- 《宝可梦朱紫》茶色的宝可梦捕捉攻略
- 《宝可梦朱紫》限时免费领取闪光"古简蜗"神秘礼物
- 《宝可梦朱紫》古玉鱼全桩位在哪里说明
- 《宝可梦朱紫》猫老大联防队 灵活变通,无共同弱点的高能阵容推荐
- 《宝可梦朱紫》双打伪沙暴队实战配置与策略解析
- 《宝可梦朱紫》学校课程攻略及奖励介绍
- NS2版《宝可梦 朱/紫》画质帧率飞跃 加载速度快 但渲染距离提升很小
- 眼睛要睁不开了!《宝可梦朱紫》NS2惊见场景钛晶化
- 《宝可梦 朱/紫》本月推出神秘礼物 职业玩家宝可梦!
- Switch2《宝可梦 朱/紫》强太多 画面流畅、哪都不卡
- 《宝可梦朱紫》朱紫耿鬼性格配招搭配推荐
- 《宝可梦朱/紫》端午丝丝属性大爆发
- 《宝可梦朱紫》帧率画质大提升 NS2升级说明公布
- 《宝可梦朱紫》蓝之圆盘DLC新悖论种在哪里推荐
- 《宝可梦朱紫》茶色的宝可梦捕捉攻略
- 《宝可梦朱紫》限时免费领取闪光"古简蜗"神秘礼物
- 《宝可梦朱紫》古玉鱼全桩位在哪里说明
- 《宝可梦朱紫》猫老大联防队 灵活变通,无共同弱点的高能阵容推荐
- 《宝可梦朱紫》双打伪沙暴队实战配置与策略解析
- 《宝可梦朱紫》学校课程攻略及奖励介绍
- NS2版《宝可梦 朱/紫》画质帧率飞跃 加载速度快 但渲染距离提升很小
- 眼睛要睁不开了!《宝可梦朱紫》NS2惊见场景钛晶化
- 《宝可梦 朱/紫》本月推出神秘礼物 职业玩家宝可梦!
- Switch2《宝可梦 朱/紫》强太多 画面流畅、哪都不卡
- 《宝可梦朱紫》朱紫耿鬼性格配招搭配推荐
- 《宝可梦朱/紫》端午丝丝属性大爆发
- 《宝可梦朱紫》帧率画质大提升 NS2升级说明公布
宝可梦朱紫

宝可梦朱紫是一款好玩有趣、休闲好玩的冒险解谜游戏,游戏中为小伙伴们提供了大量的宠物宝贝。小伙伴们需要不断的捕捉和修炼自己,丰富故事和剧情,展开一系列的冒险,打开世界,随心所欲,不断的让自己变得更强。
热门推荐
最新资讯
豌豆961xcj 来自于 九游APP 2025-09-25 20:59
快点上线。我爸爸说考虑给我买个switch。我也是很期待的。
玩家44576325 来自于 九游APP 2025-07-24 11:24
我特别喜欢宝可梦,在网上说这个软件可以玩宝可梦珠子,我就下载了,但还得预约希望作者快点发出来。我特别想玩
豌豆1kkcz2 来自于 九游APP 2025-08-13 13:24
我想快一点玩。都预约那么久了,好几万人预约了。就是想快!点!玩!!!
罗恩-韦斯莱 来自于 九游APP 2025-10-06 15:47
不知道什么时候出来!但我非常期待,我很喜欢这个宝可梦游戏!
豌豆0f0yzg 来自于 九游APP 2025-09-13 11:47
就是可不可以快点上线?
豌豆hw1gcc 来自于 九游APP 2025-08-08 22:00
喜欢宝可梦时间很久了,一听朱紫出了就很激动。希望可以快快出吧!期待期待!!
豌豆1yz9ox 来自于 九游APP 2025-10-01 14:07
这个游戏非常不错,很好
豌豆xzv8gj 来自于 九游APP 2025-09-10 10:52
不会是引流的吧?!?
豌豆9ado6v 来自于 九游APP 2025-08-30 14:28
我等了好久都没发布什么时候发布啊?
豌豆esd81c 来自于 九游APP 2025-08-31 05:11
我都等了久了,什么时候才能玩到?