- 阴阳师 1.8.45 安装包安卓安装包
手机游戏> 阴阳师手游> 热门搜索> 阴阳师2024灯花射虎灯谜答案大全 最新元宵节灯花射虎猜灯谜
阴阳师2024灯花射虎灯谜答案大全 最新元宵节灯花射虎猜灯谜
阴阳师灯花射虎灯谜谜底是什么?目前这个猜灯谜的活动已经开启了,玩家们参与猜灯谜活动是可以获取奖励的,猜对有奖。那么灯谜的答案应该还有玩家不清楚吧,现在小编就把这个灯谜活动的答案大全分享给大家,想要了解答案的直接查看下面的内容。
阴阳师灯花射虎灯谜答案分享:
最新元宵节灯花射虎猜灯谜[多图]">
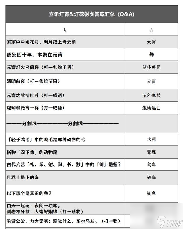
1.工笔是哪种绘画形式的技法?国画
2.元宵之后柳吐芽?节外生枝
3.离别四十年,本聚在元宵?舞
4.驼背公公,力大无穷,爱驼什么,车水马龙?桥
5.世界上最小的鸟是?蜂鸟
6.白天一起玩,夜间一块眠,.....好姻缘?鸳鸯
7.古代六艺……中的御是指?驾车
8.清明前夜?元宵
9.以下哪个是真正的鱼?鲫鱼
10.轻于鸿毛中的鸿毛是什么动物的毛?大雁
11.俗称四不像的动物?麋鹿
12.煤球和元宵一样?混淆黑白
13.元宵灯火已阑珊?望多关照
以上就是灯花射虎灯谜全部答案,玩家需要击败捣乱的大天狗呱,消耗文虎可进行挑战;挑战中藏有猫掌柜准备的谜语,使用特殊技能,攻击挑战中携带正确灯谜答案的达摩,即可快速将大天狗呱击败;挑战达到指定伤害即可获得年玉,每日首次挑战可获得灯纸。
玩家评论
(11453条)阴阳师

《阴阳师》是网易游戏匠心巨制的3D半即时回合制RPG手游。以平安时代为背景,讲述人鬼共生的奇幻故事。在唯美写意的画风下,玩家将化身实力强大的阴阳师,与众多妖怪式神缔结契约,探寻不可思议的故事。恢弘而梦幻的世界观,万物皆可化灵。高沉浸感体验,以阴阳师独特视角,跨越阴阳守护两界羁绊,在彼世与式神一起战斗吧!☆写意画面再现☆3D唯美画面,再现绮丽古意世界。五芒星显现,以一纸符咒连通阴阳。☆魑魅魍魉共行☆人鬼共生,召集百鬼式神。妖魅百态外观与特效相呈,华丽觉醒将妖怪传说一一还原。☆共书百鬼奇谭☆跌宕起伏的角色剧情,塑造个性鲜明的式神人设,在陪伴与战斗中守护彼此羁绊。☆畅享视听体验☆顶级声优献声,大师级作曲配乐,以精美CG动画展现,打造沉浸式视听体验。☆跨越现世虚拟☆多种互动玩法、创新LBS地图玩法及广场多人社交空间,将平安世界延续至现世。☆沉浸斗技对战☆3D半即时回合制战斗,在极具打击感的画面中畅享战斗的快感。跨越次元,体验无限可能。
懒猫aa82j 来自于 九游APP 2025-09-17 02:23
账号找回用不了,又转不要要勾儿用
玩家71834588 来自于 九游APP 2025-08-31 11:42
退坑了一年多又回坑,现在觉得这游戏玩的是个情怀
宗师至红杏19 来自于 九游APP 2025-05-30 23:39
为啥我九游app下载的,却不能用九游账号登呢
鹿徴 来自于 九游APP 2024-12-29 23:28
关于渠道服数据转移,我最近也是因为夏目回坑,突然发现豌豆荚下载的号登不了就去问了客服,具体做法是先去百度搜索阴阳师官服下载,然后安装成功后在首页(选区服那个页面)右边有个账号找回,先把自己的号昵称输进去然后回答一些关于你原来号的相关问题,回答完问题最后有无绑定手机那里选无,会弹出一个你原来号的区服和昵称那个图,截下来,创立随便一个新号进去神龛左侧有一排灯笼架那里找到客服,输入渠道转移,然后按里面的操作
吃吃吃夜宵 来自于 九游APP 2018-09-12 16:00
作为一个拥有6只SSR的40级萌新阴阳师,我给它四颗星。(所以说我真的不是拉仇恨啊) 以下仅仅是身为万年萌新的我的见解 1.游戏的画面唯美,包括人物/式神建模、登陆界面,都是十分精致又华丽的。 一个游戏的画面至关重要,直接决定着玩家是否有坚持玩下去的欲望,阴阳师在这个方面可以说是无可挑剔的。 即使只是为了收集完各位式神的皮肤我也会全力以赴的ヽ(〃∀〃)ノ 2.丰富的故事剧情 故事撑起了游戏的基本设定。 带着异域国度的平安京的故事,看似跳跃的不同的式神背后的故事,其实都有千丝万缕的联系。 只有随着等级的晋升,才会开启下一章的剧情。 像是一本未知而又迷人的优秀小说,引起玩家的探索欲望。 3.声优 在下对于式神的配音并没有太多的了解,不过有许多人是冲着声优入坑却是一个有趣的事实。 在战斗或是游戏剧情进程中,有优秀声优的助阵,无疑是锦上添花,多了一丝情感和代入性,使平安京的故事更加深入人心。 BGM的搭配也是恰到好处,完全不会有任何违和感。 大佬的专属BGM诸位有听过吗? 4.式神/御魂 其实不管是什么游戏,抽卡模式一直是饱受诟病的。 但是它就是有这样的魅力啊。 每天努力攒到一千勾玉开始抽卡,抽出SSR/SR就很开心,抽出R卡也不会气馁。 阴阳师中不会出现一个SSR镇压全场的情况,每一只式神都有它独特的用处,不同的式神搭配有着不同的作用。 流传甚广的七彩帚神传说我真的差点信了2333 阴阳师有另外一个称呼是御魂师 一个好的御魂是非常重要的,御魂可以理解为装备,而这些装备会带来不同的加成,是大佬还是萌新就看御魂。 而想要拥有强力御魂就得靠非人强度的肝。 多少大佬肝的残血才有了在萌新前的光鲜╮(╯▽╰)╭ 阴阳师还带火了一句话 玄不改非,氪不改命。 氪金也许有用,但不会有实质上的改变。 想变强,只有靠无尽的「肝」啊。 假装配表情包 #对未来可能会肝秃的自己露出一个怜悯的微笑#
东海大裤裆 来自于 九游APP 2018-06-01 13:48
这游戏可以选择氪金也可以选择不氪,但是,肝是必须的,必须的,必须的,重要的事说三遍。 前期小萌新们推荐养一些r或者sr,因为这两种砸百鬼好砸,抽卡好出,乞讨好要,技能升级很快,而且椒图犬神基本必养,再加个奶,能狗本,后期又能狗秘闻,还能狗斗鸡。 黑蛋别乱用,别乱用,别乱用,重要的事说三遍。如果抽到ssr,只能靠黑蛋升级能。作为反面教材的我,乱用黑蛋,导致抽到个玉藻前没技能。 最好的是找一个大佬好友,狗到羁绊,御魂觉醒8 20多级级基本没什么问题了,前提你的辅助五星能奶能抗。 然后最好早点找个寮,就可以自己拥有结界,结界里可以上结界卡,养蛋很快,还可以积攒溢出体力,这对上学的或者工作的萌新很有利。 对于玩yys时间不多的萌新,推荐买一张勾玉卡,是永久的,性价比还是不错的。 然后,如果喜欢抽卡的萌新,千万别玩正式服,因为攒符攒勾太慢了,直接去体验服吧,每天一蓝票一百勾,还要送一些其他的东西。 ok了,期待玩yys的人越来越多,每天鬼王末班车都300....
lenglengsama 来自于 九游APP 2018-05-15 23:05
这个游戏已经不行了,策划满脑子都是圈钱 。 因为强行塞了一个完全派不上用常的直播(你做游戏还是做直播??),使内存变大,所以暗改了式神特效,这个游戏吸引人的地方是什么吗?原画 建模 特效,强行塞了个直播,削特效? 外服全都有小纸人了,就国服没有,当国服玩家全是zz是不是。国服下个星期终于要上小纸人了,但是改成了什么玩意,本来就是官方脚本,给点体力就能用了,现在呢多了什么樱饼给它喂,还要商店买,日常,逢魔什么东西的才能出,每天还只能用5次。 日服数珠改了之后喷一下183%,国服改了之后喷一下136% 亚服陆生一直在活动卡池里的,国服要抽卡掉碎片,想方设法降低玩家体验 刚刚工作人员误操作提示要更新,多少人在打本的时候退了出去,补偿就给1w金一个白蛋? 要点碧莲好不好!!! 从来没有对这个游戏这么失望过,歧视国服玩家好玩吗??? 以下是以为微博网友的评论: @夜魅揽歌: 估计策划就觉得我们练一个式神很容易,想削就削,补偿点垃圾就算完了,有意思么?别人花的精力花的时间就不重要了?辛辛苦苦刷御魂配御魂,最后一削,策划才不管你能不能用,打发叫花子的给点补偿
豌豆ryj9v3 来自于 九游APP 2019-11-03 00:30
来把斗技,哼,才三十级,弱鸡,不过他这个框框颜色怎么和我的有点不一样嘞,管他呢,哦?他先手,不要紧,哎呀对面三个怎么都没见过的样子,没事,嗯哼,没伤害的技能?唉,怎么还是她动,哎~他在干什么呀,一直放技能又没打我,哎呀我靠,有点疼,哎呀我去他放个技能怎么砍这么多刀啊,哎呀我靠,我死了一个。。没事,我还能反杀,哎我靠,他怎么还在砍我,我去,你还玩上瘾了?给老子停下来呀,看着式神一个一个死掉,心里很是郁闷,这谁呀,放个技能砍这么多刀,这有十几刀了吧,好烦,不行,我也要抽几个好一点的,哼哼,概率up,天助我也,来个十连,把手机扣上,哎,怎么什么动静都没有,我是不是没点好,,翻过来,哇,眼前一片蓝色,哦吼,还完成了几个成就?我看看哈,十连抽中三个相同的式神?十连全R?非酋中级?什么鬼玩意儿?蓝票全砸了,五分钟后,点开小问号,我没瞎呀,这个1%,0.25%我没看错呀,为什么我抽不中嘞?一个月后,嗯,又是up,我再砸,十连,盖住,哦吼震动了一下,蟹姬?什么鬼?我再十连,薰?鬼使白?嗯,这个好看,留着,一分钟后,哇~这二十张蓝票好废呀,再来个单抽,哎嘿~赤影~妖刀姬?好眼熟,以前看大佬用过,我去试试。怎么觉得我的赤刀和别人的不一样嘞,为什么他的动了还能动?我怎么不行,哇,这游戏针对我,弃了,哼,气死我了
豌豆9uzk5t 来自于 九游APP 2025-03-15 21:42
转移渠道后登录不了 一直联系客服也解决不了
点点脾气666 来自于 九游APP 2023-01-13 13:50
阴阳师是我目前为止玩得最久的游戏,那么多大型手游,只有它吸住了我,长长久久的独占我手机里九个G(°∀°)ノ。 首先让我喜欢的是它极精美养眼的画风,不管是场景,角色建模,服饰,插画,满满的妖异,精致,华丽,古典之美,良好贴合我的审美点。 然后它是属于细水长流慢热模式的,对于肝度的要求比较和缓,而收集各种式神和式神皮肤,看着图鉴亮得越来越多的满足感,也很合我这个收集党的胃口。 再然后剧情方面也比较丰富,每次新式神降临都有制作精良的视觉盛宴般的动画短片,在有些活动中,游戏剧情与游戏活动融合得也较好。比如之前的帝释天阿修罗那一期剧情尤其优秀动人,而且活动的设计也做得别具一格,令我印象深刻。