- 三角洲行动 1.201.37110.44 安装包安卓安装包
手机游戏> 三角洲行动> 热门搜索> 三角洲行动 全面战场 QBZ95中距离稳控之王 后坐 稳定全能手感
三角洲行动 全面战场 QBZ95中距离稳控之王 后坐 稳定全能手感
三角洲行动【全面战场】QBZ95中距离稳控之王?后坐+稳定全能手感!如下:
Hello,各位三角洲的干员大家好!三角洲行动全面战场模式,由于地图大并且地形复杂,然后地形复杂,有人问:除了M4稳定之外,还有什么枪可以与其比肩? 有的有的,今天这把改装版QBZ95-1突击步枪,也能在全面战场爽玩!让我们来看看吧!

【改装版QBZ95-1突击步枪基础介绍】
外观方面:这把QBZ95-1突击步枪整体为黑色,采用无托式设计,枪身线条流畅紧凑。枪管前端装配有枪口装置,护手部位带有战术导轨,可安装附件;机匣上方设有瞄准镜导轨,顶部搭配了瞄准镜,侧面有战术挂件接口。握把和枪托为一体成型,弹匣位于扳机后方,整体布局简洁且具有现代战术风格,细节处可见螺丝固定和部件拼接的机械感,符合突击步枪的实用设计理念。

武器代码:QBZ95-1突击步枪-全面战场-6GQ4UG009Q34170U2BIMC内含配件:KC猎犬护木片*2、416实用后握把、QBZ95-1长弓枪管组合、实用消焰器、5.8新式30发弹匣、蜜獾小口径快拔套(黑)、破晓垂直手电握把、QBZ托腮板、95长弓平台套件、战斗红点瞄准镜。
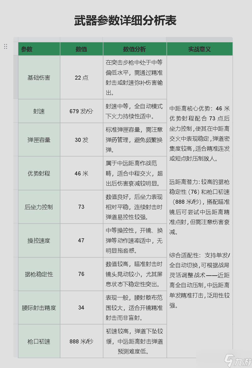
【武器数据】

弹道:与初始预设相比,通过后坐力控制属性的优化,弹道稳定性显著提升. 弹道分布从初始预设的“分散倾斜状”变为当前改装后的“密集平直状”,子弹落点更集中,连续射击时弹道上抬和左右偏移幅度显著减小。弹道密集度提高,尤其全自动射击时,子弹更易命中目标,适合中近距离持续压制或远距离精准连射。
操作性:无论站立、移动还是受击时,瞄准镜晃动更小,瞄准更稳定,射击容错率大幅提高。

从数据种可以得出:QCQ171冲锋枪是一把极致特化近战的冲锋枪,核心优势在于超高射速、大弹匣容量、优秀腰**度和高机动性,完美适配近距离突发战斗和快速突击战术。尽管优势射程较短(15米)且据枪稳定性一般(31),但通过扬长避短——专注近战腰射、利用机动性规避中远距离交火——能发挥极强的战场统治力。适合作为战术突击武器,在团队中承担“先手冲锋”“室内清剿”“近距离火力支援”等角色,尤其推荐给喜欢快节奏近战、追求瞬间爆发力的玩家,是近距离巷战和室内攻坚的理想选择。

适合玩家:中阶/进阶玩家:后坐力控制良好但伤害中等,适合能通过精准瞄准和弹道控制弥补伤害的玩家,发挥其稳定输出优势。
中距离战术偏好者:适合主打中距离卡点、巷战或野外中程交火的玩家,能利用射程和稳定性有效压制冲锋枪和部分近距离步枪。
团队火力支援角色:可承担中距离持续输出或定点压制任务,为队友突进创造空间。
不适合玩家纯近战冲锋打法:伤害(22点)和射速(679发/分)在近距离面对高射速冲锋枪或高伤害霰弹枪时不占优势。
极致远程狙击需求者:射程和伤害不足以支撑超远距离(80米以上)作战,无法替代精确射手步枪或狙击枪。
依赖腰射/盲射玩家:腰际射击精度(34)较低,近距离腰射容错率低,依赖开镜操作。
【弹道体现】

从图中可以看出,后坐力是小了很多的,搭配灯光也能更好在黑暗的环境里探测老六,但是也会更容易暴露,但发光的配件能很好的控枪,这才是搭配这个配件的关键原因。

手感与总结:改装版QBZ95-1突击步枪手感整体均衡易控:后坐力控制(73)和据枪稳定性(76)表现良好,连续射击时弹道上抬与晃动幅度小,中距离点射/连**准度高;操控速度(47)中等,开镜换弹流畅不拖沓,但腰际射击精度(34)一般,更适合开镜瞄准作战,整体属于稳扎稳打、新手友好的中距离全能型手感。
玩家评论
(1952条)相关阅读
最新文章
- 《三角洲行动》零号大坝行政楼点位介绍
- 三角洲行动机枪PKM改枪码是什么
- 三角洲行动s9大红价格排行榜 s9红色物资价值排行攻略
- 三角洲行动2026年4月1日今日摩斯密码推荐
- 三角洲行动s9巨浪会被削弱吗-三角洲行动s9巨浪情况详解
- 三角洲行动长弓溪谷3月30日密码2026
- 三角洲行动杠杆式步枪武器改枪码
- 三角洲行动S8赛季最强步枪是哪一把-三角洲行动S8赛季最强步枪详解
- 三角洲行动房卡每天什么时候补货-三角洲行动房卡每天补货时间介绍
- 三角洲行动牧羊人教程
- 三角洲行动阿拉萨酒杯有什么用
- 三角洲行动长弓溪谷2026年1月8日密码怎么获取
- 三角洲行动聚变怎么升级
- 三角洲行动哪里有羊毛薅
- 《三角洲行动》零号大坝行政楼点位介绍
- 2026三角洲行动账号估值指南:6大交易平台通用估值逻辑与实操工具推荐
- 三角洲行动机枪PKM改枪码是什么
- 三角洲行动30级账号交易平台推荐与安全交易指南
- 三角洲行动s9大红价格排行榜 s9红色物资价值排行攻略
- 三角洲行动2026年4月1日今日摩斯密码推荐
- 三角洲行动s9巨浪会被削弱吗-三角洲行动s9巨浪情况详解
- 三角洲行动长弓溪谷3月30日密码2026
- 三角洲行动账号交易安全平台推荐及注意事项
- 三角洲行动杠杆式步枪武器改枪码
- 三角洲行动S8赛季最强步枪是哪一把-三角洲行动S8赛季最强步枪详解
- 三角洲行动房卡每天什么时候补货-三角洲行动房卡每天补货时间介绍
- 三角洲行动牧羊人教程
- 三角洲行动阿拉萨酒杯有什么用
三角洲行动
《三角洲行动》是一款设定在2035年的第一人称特战干员战术射击游戏。在经典的《三角洲特种部队》IP续作中,你将化身特战干员,前往神秘的阿萨拉大陆调查哈夫克公司的非法活动。在这个充满危机的战场中,运用战斗道具与技能,与队友紧密协作,灵活制定战术,挑战强大的AI,完成各种极限行动。中远距离战术战斗、秘密潜入解决目标、驾驶重型载具火力输出、海量随机事件、几十人的大战场对决……在这里,你将获得丰富又刺激的






粤公网安备44010602000283号
晚风与你a 来自于 九游APP 2026-03-11 03:00
不得不承认,我们官方爸爸真的是太聪明啦。为了防止玩家赚太多,每把都是高压低保的。真的挺佩服那些能玩下去的普通玩家的,每天急头白脸起套装备进去直接被六套当路边踹飞还每天乐此不疲。大保险出个小红都算官方爸爸开恩不得不承认,我们官方爸爸真的是太聪明啦。
风骑士子亡灵巫师19 来自于 九游APP 2026-02-17 09:54
我是真的不想说了,人机伤害离谱的要死。每次有随机的限时三角卷,给我的都是最低的,每次抽奖除了保底还是保底。就那小兵跟他喵装了雷达一样,每次还没看见我人就开枪打我而且不管我在哪里,就算是在隐蔽的地方或者是大坝上面又或者是我在大坝上面趴着一点都没有漏,都他喵能找到我然后给我来几枪,几枪就把我甲干碎了。尤其是在摸东西的时候,明明附近没有人机,连声纹都没有,结果直接给我蹦出一两个过来,夸夸两脚就把我干的只剩半管血。那个盾兵离谱的时候能离谱到手上的冲锋枪直接秒变1000射速的机枪,还他喵是无限子弹,0级弹直接打出了5级弹的伤害,但凡露了点就直接把我秒了。火箭兵真是无话可说,火箭筒是范围性伤害,我不说什么。但是的谁家火箭弓伤害范围那么离谱,而且火箭筒的范围性伤害是越往后扩,伤害就越低。结果呢这三角洲的火箭兵,范围性伤害离谱到我在集中箱黄衣服那边,火箭兵打一发火箭过来,我喷气直接飞去了快递箱那边。不用按道理什么都不用来说,这是100%炸不到我的。结果呢,直接把我炸没了。还有我今天早上刚玩,大坝,你猜怎么着?有个蜂医在吃保险,我打了发虎蹲过去提前预判,再开枪打他,结果我疯狂往他身上打,却打不到他,更离谱的是他逃跑的方向正好是我预判打虎蹲的位置,却没有炸倒他。尤其是以前,2楼那边有个隐藏电脑,可以开暗门。我开了之后,把C4丢到门框上加速,结果那C4直接给我秒爆了,而且这种情况已经出现过四次了,我是真的不想说了,好好做一下,优化一下能死吗?
豌豆2qg16k 来自于 九游APP 2026-02-23 00:16
我弃坑了!三天两头封我号。我用红魔手机开个游戏模式,三天两头说我网络波动异常,一次封七天后面多杀一个就封。放我到黑屋我都狗着了,全是六套大哥。我就杀了七个人又封!申诉还不给解封。我去暗区或吃鸡都没封过,垃圾系统。我要是在玩,我就是狗。
2523476 来自于 九游APP 2026-03-16 21:24
感觉这游戏的策划跟王者荣耀的策划是一个人,玩家诉求跟没看见一样,一个劲的跟ai较劲,人机老远就索敌给别人报点,策划还设置出什么高压局,黑屋局,暗调爆率。脚本一大堆,露天资源开局几分钟就没了。开挂护航横行霸道,物价奇高,收益跟付出完全不成正比,现在策划又在搞哈弗币回收,挺乐意的,这游戏早黄早开心。一句话总结,垃圾游戏,一群抖m在给它撑流量。
碗豆浩 来自于 九游APP 2026-03-15 19:19
我觉得这个游戏应该下架,加载慢的像乌龟一样。下载一半的像乌龟一样。玩着玩着就黑屏。非常非常非常非常不建议玩。真是个破垃圾游戏。
豌豆d0c6s3 来自于 九游APP 2026-03-22 12:14
真服了,打又打不爽,玩又玩不爽,感觉就是一坨纯不爽,现在我退游了我要去暗区,看一下是怎么回事,也是回头是岸了,跑了二十多把刀,结果呢,没过十分钟,然后就被打死了,然后我实在是不服,然后呢,为了不被打死我还点了个,精锐制卷去了绝密巴克什,刚进来没几分钟,又被踹死了,又去打了一把,结果大保险呢,就一件事给我出蓝,全是蓝打了五把,全都是蓝,大保险,里面全是女郎之类的,其他的就更差了全是绿,小保险也一样,就直接也全是女郎,三角洲行动,我这辈子都不会再玩了
陨石义祸乱3 来自于 九游APP 2026-02-12 21:33
我们削弱了人机。 气笑了,gn重型头盔和5级重甲全买卖被那个哈弗克盾兵给秒了,还有那个阿萨拉士兵的肘击,怕不是雷斯教的,一下大半管血没了。
刚与之ctceqw 来自于 九游APP 2026-02-28 21:31
你如果没有解锁超新监狱的话,你就可以玩那个。困扰那个全面战场,确实不怎么玩的,不怎么好玩,但是我真的很推荐,这真的很好玩。而且不是他们还说还三角洲,还抄袭,只有三角洲老玩老玩家才才懂得三角洲有没有抄袭。就是那个威龙红皮有点难抽,但他真的很帅。
资深老吃家 来自于 九游APP 2026-02-20 15:13
总结一下,物价离谱,3万的枪管炒到十几万,甲修贬值,一组半金蛋,50几万,手游端玩家人均素质低下,但是优点也是有很多的,玩法多样,有固排那就更好,可以享受战斗,也可以享受摸金,我是暗区转三角洲,感觉很好玩(●°u°●) ,现在也算个高手了,推荐大家玩
豌豆jxh9aa 来自于 九游APP 2026-01-02 22:21
反正我是不可能破产的,因为我贼省竞普吧,永远只带一把刀,去高级图去普坝,杀一下阿萨拉盾兵宰几个玩家看看能不能搞出四头四甲而且我还非常省钱,每次进高级图都只买一个24格的紫色背包,其他的我是根本不慌,况且我还经常卡战备进水淹大坝做拆弹任务,我感觉空投箱爆率还行