手机游戏> 幻兽帕鲁> 游戏攻略> 综合篇> 幻兽帕鲁打工最快毕业配种方案推荐平民零氪金玩法推荐
幻兽帕鲁打工最快毕业配种方案推荐平民零氪金玩法推荐
【九游攻略解读】
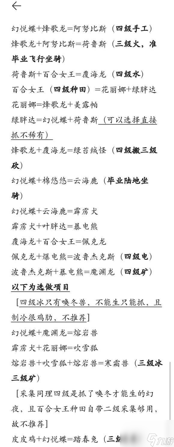
幻兽帕鲁怎么只抓最少的帕鲁配出所有打工帕鲁是后很多小伙伴想知道的,本期攻略小编为大家分享一套配种方案,只需要捕捉四种初级帕鲁即可实现打工毕业,感兴趣的玩家快来一起看看吧!
幻兽帕鲁打工最快毕业配种方案分享

1、本表核心主旨:除开必须自交的四级火腾炎龙和四级冰唤冬兽(非刚需)、需通过唤冬配得的四级采集唤夜兽(亦非刚需)外,所有毕业打工帕鲁都可以通过只抓四种低级、数量多分布广且在新手出生点旁的帕鲁相互配种、衍生获取
2、四种必需帕鲁:烽歌龙、幻悦蝶、棉悠悠、美露帕
两种选抓帕鲁:皮皮鸡、绿胖达(可以配出)
3、本表又名:烽歌龙和幻悦蝶为什么是神
ps.游戏目前伐木、制药最高三级,畜牧只有一级
声明:本文内容仅代表作者个人观点,与本站立场无关。如有内容侵犯您的合法权益,请及时与我们联系,我们将第一时间安排处理
玩家评论
(214条)相关阅读
最新文章
- 任天堂关键专利被驳回,《幻兽帕鲁》诉讼战旷日持久
- 《幻兽帕鲁》出恋爱游戏 DLSS 4.5重磅更新
- 《幻兽帕鲁》负责人抛出新动态! 或暗示愚人节新玩笑
- 校园模拟游戏《幻兽♡帕鲁》新预告 和帕鲁谈恋爱
- 已达技术极限! 《幻兽帕鲁》开发者放弃打造水下世界
- 《幻兽帕鲁》发行负责人 3A生存建造游戏必会到来
- 《幻兽帕鲁》开发商 我们不擅长花钱 也不擅长存钱
- 《幻兽帕鲁》赚翻了 但开发商说自己不懂花钱和存钱
- 拒绝做大做强 《幻兽帕鲁》开发商不想打造媒体帝国
- 摆脱与任天堂的官司 《幻兽帕鲁》开发商已着手续作
- 《幻兽帕鲁》1.0正式版快了 从头到尾一切都会变
- 《幻兽帕鲁》主创感慨行业"东升西落" 小厂挣扎求生
- 《幻兽帕鲁》开发商透露,2.0版本存在逐步升级并解锁新内容的可能性
- 《幻兽帕鲁》工作室 可能会推出2.0 但不会持续更新
- 任天堂关键专利被驳回,《幻兽帕鲁》诉讼战旷日持久
- 《幻兽帕鲁》出恋爱游戏 DLSS 4.5重磅更新
- 《幻兽帕鲁》负责人抛出新动态! 或暗示愚人节新玩笑
- 校园模拟游戏《幻兽♡帕鲁》新预告 和帕鲁谈恋爱
- 已达技术极限! 《幻兽帕鲁》开发者放弃打造水下世界
- 《幻兽帕鲁》发行负责人 3A生存建造游戏必会到来
- 《幻兽帕鲁》开发商 我们不擅长花钱 也不擅长存钱
- 《幻兽帕鲁》赚翻了 但开发商说自己不懂花钱和存钱
- 拒绝做大做强 《幻兽帕鲁》开发商不想打造媒体帝国
- 摆脱与任天堂的官司 《幻兽帕鲁》开发商已着手续作
- 《幻兽帕鲁》1.0正式版快了 从头到尾一切都会变
- 《幻兽帕鲁》主创感慨行业"东升西落" 小厂挣扎求生
- 《幻兽帕鲁》开发商透露,2.0版本存在逐步升级并解锁新内容的可能性
- 《幻兽帕鲁》工作室 可能会推出2.0 但不会持续更新
幻兽帕鲁
在广阔的世界中收集神奇的生物“帕鲁”,派他们进行战斗、建造、做农活,工业生产等,这是一款支持多人游戏模式的全新开放世界生存制作游戏。






粤公网安备44010602000283号
豌豆fvxx1w 来自于 九游APP 2026-02-08 17:39
感觉很好玩,很想玩。我看主播玩过,觉得非常好玩,必须给4.7分。
龙鹰信虎啸5 来自于 九游APP 2026-02-03 16:22
能配种配出神兽特别好玩,我有一个大号是满级,佛有的神兽我都有
豌豆871hu9 来自于 九游APP 2026-01-16 21:21
什么时候到 ,什么时候才能下载
豌豆91nxyq 来自于 九游APP 2025-11-16 08:54
我在电脑上玩过只不过我那时候玩的是随机随机就是所有帕鲁都生存在随机地方BoSS也是
矮人直升机乎冥王5 来自于 九游APP 2024-03-03 14:02
我都预约好几天了,看到别的主播玩,我也想玩,可是他们一直不好,一直不好,一直不好,我真的是服了我,我一直想不明白,为啥别人主播可以玩,为啥我们手机的就不可以玩呢啊?
豌豆dzr76v 来自于 九游APP 2025-07-31 13:24
特别的期待,我已经预约了,看经常看别人玩,我也特别想玩,希望可以在这里玩上幻兽帕鲁
半人马座只剑心19 来自于 九游APP 2024-04-14 08:39
画面很奇幻,并且有很多不同的精灵可卜怪刷,而且很且还可以让精灵做苦工,龙魔在天上飞在地上跑,真的很好玩,我给五星好评
倔强和追凶16 来自于 九游APP 2024-02-13 14:11
我看别的主播玩画质挺好。内容也可以。有点是它是一款开放性游戏。缺点是现在还没出售
豌豆5wlcwy 来自于 九游APP 2026-03-22 17:52
特别好玩
豌豆qlnlw1 来自于 九游APP 2026-03-13 20:43
非常不错。