- 潮汐守望者 1.2.05.325.1 安装包安卓安装包
手机游戏> 潮汐守望者> 游戏新闻> 【攻略分享】自选英雄怎么选?各阶段需求英雄推荐
【攻略分享】自选英雄怎么选?各阶段需求英雄推荐
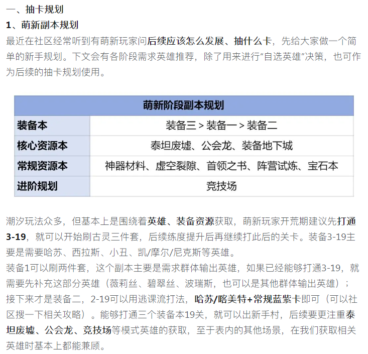
目前已经开放传说英雄自选召唤卡池,除了固定的活动英雄马尔里克外,还可自选一名英雄,使其提升20倍掉落概率。自选范围不包括限定、红池、不可名英雄,今天给大家带来自选英雄推荐,并且帮大家理一下后续的英雄抽取思路,大家在进行抽卡规划前可作为参考。


原文转自taptap作者:我是小空吖
玩家评论
(460条)其他玩家还在玩
相关阅读
最新文章
潮汐守望者
凛冬之下,决战成王 自3月26日至4月8日起参与《权力的游戏》联动第二期版本活动,最高可获取89抽和联动限定英雄提利昂·兰尼斯特*1。更有海量联动角色专属神器等你领取! 全新二期联动英雄琼恩·雪诺、艾莉亚·史塔克、梅丽珊卓登场,一期联动英雄丹妮莉丝·坦格利安、詹姆·兰尼斯特、提利昂·兰尼斯特限时返场。6位角色一次获取,新王等待加冕,一起参与临冬城收官决战!






粤公网安备44010602000283号
懒略略略来 来自于 九游APP 2026-01-26 16:36
优点:这游戏基本没有代餐,玩法美工也是顶级。零氪保持平常心,不冲榜,不打竞技场,当个单机游戏也挺有意思,大氪玩家也能氪的有不错的回报 缺点:运气成分占比太大,新区要是能抽上个白马,哪吒玩的会很舒服(哈苏就不用说了,要是前三天没出哈苏赶快跑吧),导致零氪和微氪,小氪玩家的差距几乎没有。部分核心卡作用过于重要(比如白马),导致要是玩家梭哈卡池下去没抽到这些三体卡,基本上就是面临着退坑,跑区。还有就是抽卡成本,这游戏的定价简直高的离谱,一千多块你甚至只能买二三十个红抽(200保底),也不知道谁给沐瞳的自信。 卡池机制:这简直就是这游戏最大的坑,20倍的概率像假的,先歪一个才会出up基本就是所有卡池的现状,在一个卡池里面投入三四百抽都是很正常的事情,抽一个卡池这么贵就算了,关键是这游戏好卡池简直是丧心病狂的出,导致大部分玩家的资源根本跟不上出卡速度。还有就是滚卡,一个版本之子只能保半年的强度,从猴子到极心,再到白马。 仓检:根据我来来回回跑了各种渠道服,建了十多个号的经验,这游戏基本上可以石锤有仓建机制,这次欧了下次就得还回来,保持好的心态,别过度去追求某一张卡,这游戏慢慢玩基本上都会有的。 结语:游戏质量没话说,就是一百多抽没出白马心态有点崩了,本来开局还不错(毒奶,毒胖,加白腿),20多天的区没出白马基本上可以当单机玩了,开始养老吧,哎
豌豆6x6wv0 来自于 九游APP 2026-03-27 21:02
这个游戏根本没法玩的。卡抽不到,7级一8级相差战力达到5o万。开什么玩笑。删了。
神符立巨龙 来自于 九游APP 2026-01-29 02:36
很恶心,装备匹配属性没见过这么离谱的,冲属性冲了上百个装备,没见过上黄条的
一剑碎星辰 来自于 九游APP 2026-02-18 20:15
求助,升级了鸿蒙6.0,九游版的安装不上了,有高人指点么
豌豆4m4xu4 来自于 九游APP 2026-02-06 19:00
渠道服充值福利对比官服差太远了
豌豆4xdxra 来自于 九游APP 2026-02-01 08:36
一般般般般般般般般般般般般般般般般般
豌豆j0mamy 来自于 九游APP 2026-02-15 13:09
美女如云,建模一级棒
豌豆oslfoa 来自于 九游APP 2026-02-12 16:33
好好玩,真的好好玩,谁玩谁知道。
半魔人走叉 来自于 九游APP 2026-02-07 23:36
渠道服开新区的节奏太慢了
豌豆jtoguv 来自于 九游APP 2026-01-24 07:51
游戏太肝,抽卡就歪,永远拿不到你想要的卡,体验感极差